• 学不动了?没事,前端娱乐圈也更新不动了
  • 发布于 2个月前
  • 52 热度
    0 评论
  • 科叼
  • 3 粉丝 263 篇博客
  •   

开始

从 2024 年春天到现在 2025 年初夏,好像遍地都是 AI 的各种新闻,前端圈里都有啥动向呢?好像没有啥印象。

我本人是自由职业,每天都会关注行业动态,可能比很多上班族都要看的多。但凭我个人的记忆和印象,我只能记住两件事儿

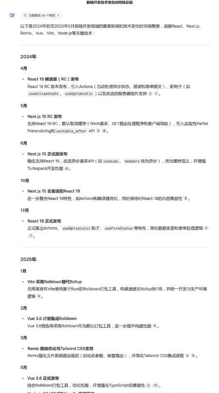
第一,React19 发布,同时 Nextjs 15 发布。React19 发布新增的功能都是为了满足 RSC 和 Nextjs 而做的,如果你用 React 做纯前端开发,这次更新影响不大。

第二,Vue 作者 尤雨溪 去年秋天创办 VoidZero 计划重构 JS 工具链,并且得到了很多公司的投资。Vue3.6 发布已经集成了他们的 Rolldown 工具,性能提升几倍。

其他的更新没有印象了,也可能是我没关注到,或者太过于基础(如 ES TS Node 等语法和底层能力)而没注意。


AI 总结

人可能不记得,但 AI 可以帮忙,于是我分别咨询了 ChatGPT 和 DeepSeek ,都开启了联网搜索。

从 2024 年初到现在 2025 年5月,前端开发领域有哪些比较重要的新闻和技术变化?
例如 react19 nextjs15 remix TS vue vite nodejs AI 等相关的,帮我整理一个时间线。

ChatGPT 的结果如下,主要是 React Nextjs Nodejs TS Vite 等这些更新,没有什么特别需要注意的。

DeepSeek 的结果如下,大概内容都是这样写,但它提到了 Remix 和 tailwindCSS ,他们都发布了新的版本。

后来我又想到 Nuxtjs 又查了一下,发现 Nuxtjs v4 发布了,国内也用的少,之前不知道。

最近这两天又爆出 Remix 要脱离 React router ,要基于 PReact 单独开发,要做的更加轻量化。对于我们开发者来说,又一个 React 轮子而已,功能和使用方式都差不多。


大厂机会

想选一个大厂作为跳板,作为自己镀金机会的,尤其是看【一二线及新一线城市】等→机会的朋友,前端-测试-后端!待遇薪酬还不错,尽管来!


解决“学不动”问题

前几年前端技术更新非常快,一些技术、工具、框架,1 年以后就过时了,大家直呼“学不动了...”

但现在已经彻底改变了,所有的技术、工具、框架都已经趋于稳定,即便是再更新也不是断崖式的更新,不影响我们的日常开发使用。

已经慢慢变成了 Java 技术栈的样子,未来几年不会有太大的变化,已经学到的同学不用再花费很多时间学习了,好好工作即可 —— 反正是闲不着~

如果不是当前这个大环境和内卷的形势,这样还真就挺好的,可惜环境如此,不卷这个就卷那个,现在全民卷 AI 了。


AI 相关更新

前端圈更新不懂,AI 圈可是活跃的很,AI 编程工具雨后春笋般的涌现

  • Copilot
  • Cursor
  • Windsurf
  • Trae
  • Cline
  • v0
  • bold.new

今天刷到一个朋友圈特别有意思,开心一下,结束文本

——转载自:前端双越老师  前百度 滴滴 资深前端工程师,慕课网金牌讲师。

用户评论