• “全栈”正在淘汰“前端”吗?一个前端人的焦虑与思考
  • 发布于 3天前
  • 5 热度
    0 评论
  • 科叼
  • 2 粉丝 183 篇博客
  •   


最近在帮团队招人,看了一圈市场上的招聘要求(JD),心里有点五味杂陈。

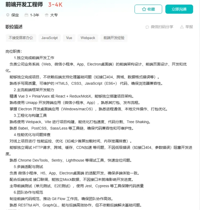
随便打开几个“前端工程师”的JD,上面写着:精通React/Vue,这很正常;熟悉Next.js或Nuxt,这是加分项;有Serverless/Vercel/Netlify经验,了解Prisma或GraphQL,熟悉数据库操作者优先...

比如下面这个更离谱😮:

我恍惚间觉得,这招的到底是个前端,还是一个“全干工程师”?

一个问题在我脑海里盘旋了很久:在全栈的大潮下,我们这些纯粹的前端专家,未来的生存空间在哪里?我们会被淘汰吗?



全栈的兴起,不是偶然,是必然

在抱怨之前,我得承认,这个趋势的出现,是技术发展和商业需求的必然结果。

技术的演进,让全栈的门槛变低了

曾几何时,前端和后端是两个泾渭分明、需要完全不同技能集的领域。前端写HTML/CSS/JS,后端搞Java/PHP/Python,中间隔着一条API的银河。


但现在呢?

  • Node.js的出现,让JavaScript统一了前后端语言。
  • Next.js, Nuxt 这类元框架,把路由、数据获取、服务端渲染这些原本属于后端一部分的工作,无缝地集成到了前端的开发流程里。
  • tRPC 这类工具,甚至能让前后端共享类型,连写API文档都省了。
  • Vercel, Netlify 这类平台,把部署、CDN、Serverless函数这些复杂的运维工作,变成了一键式的傻瓜操作。

技术的发展,正在疯狂地模糊前端和后端的边界。一个熟悉JavaScript的前端,几乎可以无缝地去写服务端的逻辑。


商业的诉求,让全栈的价值变高了

从老板的角度想,问题很简单:“我为什么要雇两个人(一个前端,一个后端),如果一个人能把一个功能从头到尾都搞定的话?”

尤其是在创业公司和中小团队,它减少了沟通成本,缩短了开发周期,加快了产品验证的速度。

所以,别再抱怨了。 前端全栈化,是一个不可逆转的趋势。


那全栈到底在淘汰什么?

既然趋势不可逆,那我们的焦虑从何而来?

我认为,全栈并没有在淘汰前端这个岗位,但它正在淘汰我们对“前端专家”的传统定义,以及一部分人的工匠精神。

1. 它在淘汰对深度的追求

人的精力是有限的。当你需要把时间分配给数据库设计、服务端逻辑、部署运维时,你还剩下多少时间,去深究前端的那些“硬骨头”?

我说的“硬骨头”,指的是:

  • 极致的性能优化:深入到浏览器渲染流水线,去优化每一帧的动画,去解决INP(Interaction to Next Paint)的交互延迟。
  • 复杂的图形学与动画:深入Canvas, WebGL, apg, 实现那些让人惊叹的数据可视化和交互效果。
  • 专业的无障碍(a11y) :确保你的应用,对于有障碍的用户来说,依然是可用和易用的。这本身就是一门极深的学问。
  • 深入浏览器底层:比如内存管理、垃圾回收机制、事件循环的微观任务等等。

当一个人的知识体系变得越来越“宽”时,他的“深度”不可避免地会受到影响。

2. 它在淘汰入门级前端的生存空间

我刚入行的时候,只要把HTML/CSS/JS玩明白,就能找到一份不错的工作。

但现在,一个刚毕业的年轻人,除了这些基础,好像还需要懂点Node.js,会用Next.js,了解Serverless……入门的门槛,被无限地抬高了。

3. 它在淘汰工匠精神

全栈的压力,本质上是快的压力。老板希望你快速交付一个完整的功能,而不是花三天时间去打磨一个完美的CSS动画。

在快速搞定和优雅实现之间,天平往往会向前者倾斜。那种对像素的偏执、对交互细节的琢磨、对代码美学的追求,在全栈的背景下,有时会显得有些奢侈。



看机会

技术大厂→跳板,前端-测试-后端,待遇和稳定性都还不错~~



作为前端专家,我们的出路在哪里?

聊了这么多焦虑,那我们该怎么办?坐以待毙吗?当然不。


1. 拥抱T型人才,但要做主干

我们不能抗拒趋势。拓宽自己的知识广度(T的横向),去了解Node.js,了解部署,是必须的。这能让你和其他角色有更好的沟通,有更全局的视野。

但更重要的,是把你最核心的那一竖,挖得比任何人都深。

在一个团队里,当所有全栈工程师都能快速实现一个80分的功能时,那个能站出来,把一个核心功能的性能从80分优化到95分,或者解决一个极其诡异的浏览器兼容性Bug的专家,他的价值是无可替代的。

在一个人人都懂点后端的前端团队里,那个最懂浏览器的人,才是最稀缺的。


2. 成为用户体验的负责人

前端,是离用户最近的一环。

无论技术栈怎么变,我们作为前端工程师的终极使命——为用户创造流畅、可靠、易用的界面体验——是永远不会变的。

一个后端思维主导的全栈工程师,他可能会更关心数据库的范式、API的性能。而一个前端专家,他的核心竞争力,应该体现在对用户体验的全方位把控上:交互的细节、动画的流畅度、加载的性能、操作的便捷性、视觉的保真度、以及对所有人群都友好的无障碍设计。

把用户体验这块阵地守住,并做到极致,就是我们最坚固的护城河。


前端不会死,但只会写UI的前端会淘汰

所以,我现在不再为全栈的趋势而焦虑了。

我把它看作是一次行业洗牌。它淘汰的,不是前端这个岗位,而是那些知识面狭窄、满足于用UI框架拖拖拽拽的UI实现者。


关于这一点你们怎么看🙂


——转载自:ErpanOmer

用户评论